一、確認對象
選擇“3128”報考點且于10月25日前完成網上繳費的以下考生:
1、報考上海政法學院且本科學校所在地為上海的應屆本科畢業生;
2、報考上海政法學院且戶口在上海,或能提供本人2021年連續6個月的上海市社保已繳費記錄電子版(應有社保機構公章)的往屆生(詳見本公告第四條第5項)。
二、確認方式
網上確認,確認網址:https://yz.chsi.com.cn/wsqr/stu,支持電腦端和手機端登錄,建議使用手機端。
三、確認時間
初次上傳材料時間:10月30日8:30-11月3日16:00。
上傳材料后審核不通過考生,補充材料截止時間為11月4日12:00。
考生須于上述規定時間通過網上確認平臺,完成本人的“核對網報信息、上傳本人圖像照片、上傳身份證照片、上傳手持身份證照片及其它相關材料照片”等手續,逾期不再補辦。
考生必須完成上述手續且考點審核通過,否則網上報名信息無效。
強烈建議考生不要在確認的最后一天提交審核材料,以免因審核不通過沒有充足的時間準備補充材料。
四、網上確認所需材料
1、本人近三月內正面、免冠、無妝、彩色電子證件照,照片要求見下圖:

注意:該照片將用于初試準考證、錄取登記表、新生入學核驗等環節,請務必按要求上傳。
2、本人有效居民身份證原件正反面照片,照片要求身份證邊框完整,字跡清晰可見,亮度均勻。
3、本人手持身份證照片,照片要求見下圖:

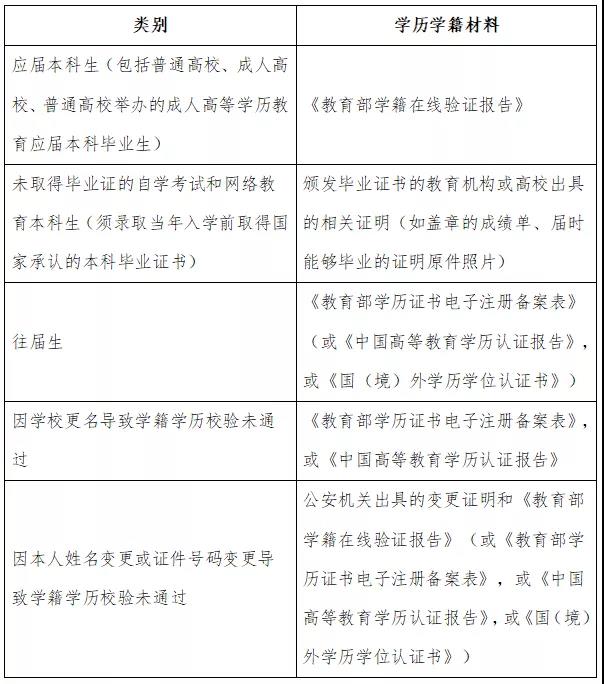
4、學歷學籍材料(限網上報名學歷學籍審核未通過考生)

注意:往屆生如正在進行學歷認證,須上傳《承諾書》
5、戶籍社保材料

在讀研究生(即學歷學籍審核結果為:有研究生學籍)須提供由研究生就讀單位培養部門出具的同意報考證明。
五、結果反饋
一般情況下,審核結果36小時內通過確認系統反饋(提交材料考生人數過多及特殊情況除外),請考生及時登錄確認系統查詢審核結果,同時,審核系統將通過短信和站內信提醒考生。
審核未通過考生必須按照審核不通過原因在規定時間內重新提交復審材料,逾期視為放棄報名。
六、其他事項
1、考生必須在網上報名時完成報名費支付,未交費考生信息為無效信息,不能參加網上信息確認。
2、凡在報考時采用不正當手段、弄虛作假者,一經發現,一律取消其報考、考試或錄取資格。因考生逾期未完成網報信息確認、提交材料不符合要求、填報虛假信息、提交虛假材料,導致審核不通過、不能考試、復試或錄取的,由考生自行承擔后果。
3、網上確認審核通過的考生不需再到現場審核。
4、網上確認審核結果不實時同步至中國研招網網報信息中,審核結果以網上確認系統中提示為準。
5、考生在2021年12月18日至12月27日期間,憑網報用戶名和密碼登錄“研招網”自行下載打印準考證。
6、選擇除3128以外其他報考點報考我校的考生,請按照對應報考點要求在規定時間內到指定地方完成確認工作。
7、請考生密切關注上海政法學院研究生處官網和微信公眾號“上政研招”的最新公告。
8、考點咨詢電話:021-39227142。
上海政法學院研究生處
2021年10月27日
原文標題:3128上海政法學院拍了拍你!2022年考研網上確認公告來了
原文鏈接:https://mp.weixin.qq.com/s/u5JK3uEVawi4J0e0RoyW8g
以上就是小編整理分享“2022考研網上/現場確認:2022年全國碩士研究生招生考試上海政法學院考點網上確認須知”的全部內容,想了解更多相關信息請持續關注本網站。