一、確認對象
選擇“3106”考點參加考試,并于2020年10月31日前完成網上報名及網上繳費的以下考生:
1.上海市高校的應屆本科畢業生(本科學校所在地為上海的普通高校、成人高校、普通高校舉辦的高等學歷繼續教育應屆本科畢業生);
2.上海戶籍的非應屆畢業生;
3.在上海市工作并能提供2020年連續6個月上海市《參保人員城鎮職工基本養老保險繳費情況》(繳費狀態:正常繳費)的非應屆畢業生。
二、確認方式
建議使用手機端瀏覽器,請勿使用微信掃描。采用網上確認方式進行報名確認,確認網址:https: //yz.chsi.com.cn/wsqr/stu ,或手機瀏覽器掃描下方二維碼。
三、確認時間
初次上傳材料時間:11月5日上午9:00—11月7日16:00
上傳材料后審核不通過考生,補充材料截止時間為11月8日16:00。
考生須于上述規定時間通過網上確認平臺,完成本人的“核對網報信息、上傳本人圖像照片、上傳身份證照片、上傳手持身份證照片及其他相關材料”等確認手續,逾期不再補辦。
考生必須完成上述手續且考點審核通過,否則網上報名信息無效。
請考生務必在規定時間內提交審核材料,以免因審核不通過沒有充足的時間準備補充材料。
四、網上確認所需材料
注意:該照片將用于初試準考證、復試錄取等環節,請務必按要求上傳。
1.本人近三月內正面、免冠、無妝、彩色電子證件照,照片要求見下圖:
2.本人有效居民身份證原件正反面照片,照片要求身份證邊框完整,字跡清晰可見,亮度均勻。上傳身份證要求如下:

3.本人手持身份證照片,照片要求見下圖:考生上傳手持身份證照片要求如下:
4.以下材料由考生根據自身情況選擇其一,如實上傳。

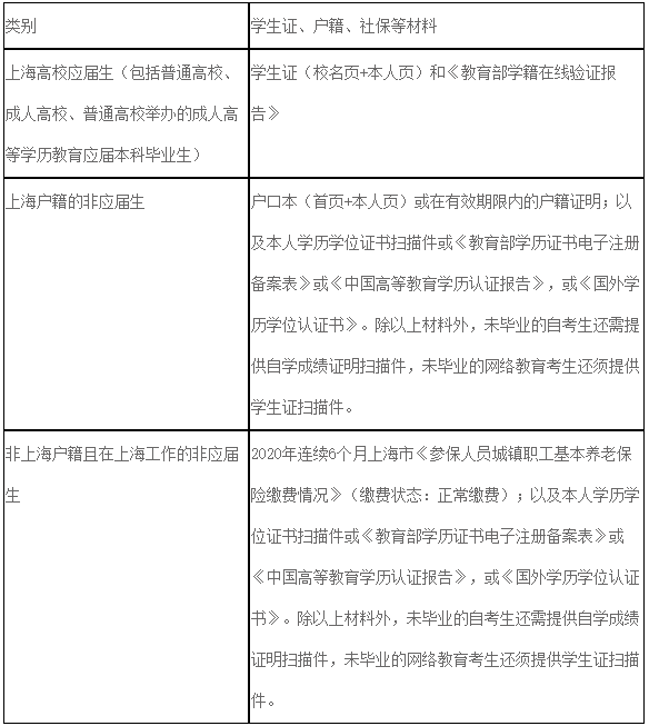
5.其他類別考生證明
以下類別的考生除上傳上述1-4材料外,還需上傳如下材料:

特別提醒:
考生提交材料務必真實、有效,如提供虛假材料,導致后期不能考試,責任由考生本人承擔。
五、審核未通過的事由及處理辦法
1.身份證問題
身份證過期或遺失,須盡快到公安機關辦理臨時身份證,并重新提交照片。
2.不符合報考點受理范圍問題
不符合本報名點受理范圍,如沒有上海市戶籍且不在上海學習、工作的考生,須盡快到符合條件的報考點申請補報名。因選錯考點而不能完成網上確認的,責任由考生自負。
六、審核結果反饋
一般情況下,審核結果48小時內通過確認系統反饋(提交材料考生人數過多及特殊情況除外),請考生及時登錄確認系統查詢審核結果。同時,審核系統將通過短信或站內信提醒考生。站內信查收方式見下圖:

七、其他事項
1.考生必須在網上報名時完成報名費支付,未交費考生信息為無效信息,不能參加網上信息確認。
2.網上確認審核通過的考生不需再到現場審核。
3.網上確認審核結果不實時同步至中國研招網網報信息中,審核結果以網上確認系統中提示為準。
4.考生考場安排以準考證地點為準。考生可在2020年12月19日至2020年12月28日期間,憑網報用戶名和密碼登錄“研招網”自行下載打印準考證。
提醒:請考生隨時關注上海第二工業大學研究生部官方網站http://yjs.sspu.edu.cn、微信公眾號及教育部、上海市教育考試院相關公告。
上海第二工業大學考點
2020年10月30日
原文標題:2021年全國碩士研究生招生考試上海第二工業大學考點(3106)網上確認公告
原文鏈接:http://yjs.sspu.edu.cn/qsgz/xxbw/75787.htm
以上就是“2021考研網報信息:2021年全國碩士研究生招生考試上海第二工業大學考點(3106)網上確認公告”的內容,更多考研信息,請持續關注。