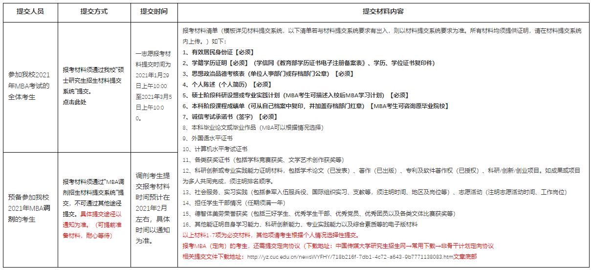
考研初試結束,相信很多考研考生都在做復試、調劑兩手準備。考研調劑是考研考生在第一志愿沒有通過自己報考學校考試,但初試成績符合復試調劑基本分數要求但在原報考單位沒有復試資格,可以申請調劑。小編整理了“中國傳媒大學關于2021年MBA(一志愿、預備調劑)考生提交報考材料的準備通知”的內容,希望能給備戰2021考研考生提供幫助。

注:報考我校MBA的考生正常提交審核材料,材料成績不計算入復試成績中,復試考核內容請關注后續通知。
原文標題:中國傳媒大學關于2021年MBA(一志愿、預備調劑)考生提交報考材料的準備通知
文章來源:http://sem.cuc.edu.cn/2021/0129/c1016a178031/page.htm