
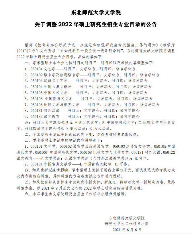
2022考研科目調整:東北師范大學文學院調整2022年專業目錄公告
來源:東北師范大學文學院
人瀏覽
2021-06-09 16:16:40
分享到:
目前,多所高校對22考研自命題科目、考試大綱進行調整,有的涉及多個二級學科,有的涉及多個專業,今天,小編整理了“2022考研科目調整:東北師范大學文學院調整2022年專業目錄公告”的相關內容,希望對大家有所幫助!

X
掃碼添加獲取各院校復試名單及錄取名單
【版權與免責聲明】本站所提供的內容除非來源注明研線網,否則內容均為網絡轉載及整理,并不代表本站贊同其觀點和對其真實性負責。文章由本站編輯整理發出,僅供個人交流學習使用。如本站稿件涉及版權等問題,請聯系本站管理員予以更改或刪除。
責任編輯:gym