各位考生如果想知道2021考研各大院校各專業參考書目是什么?應該怎么復習?就需要從2021碩士研究生參考書目開始看起,從參考書目中找到自己所需要的信息。今天,小編整理了“2021考研參考書目:寶雞文理學院2021年碩士研究生招生考試初試自命題科目參考書目”的相關內容,希望對大家有所幫助!下面我們一起來看!

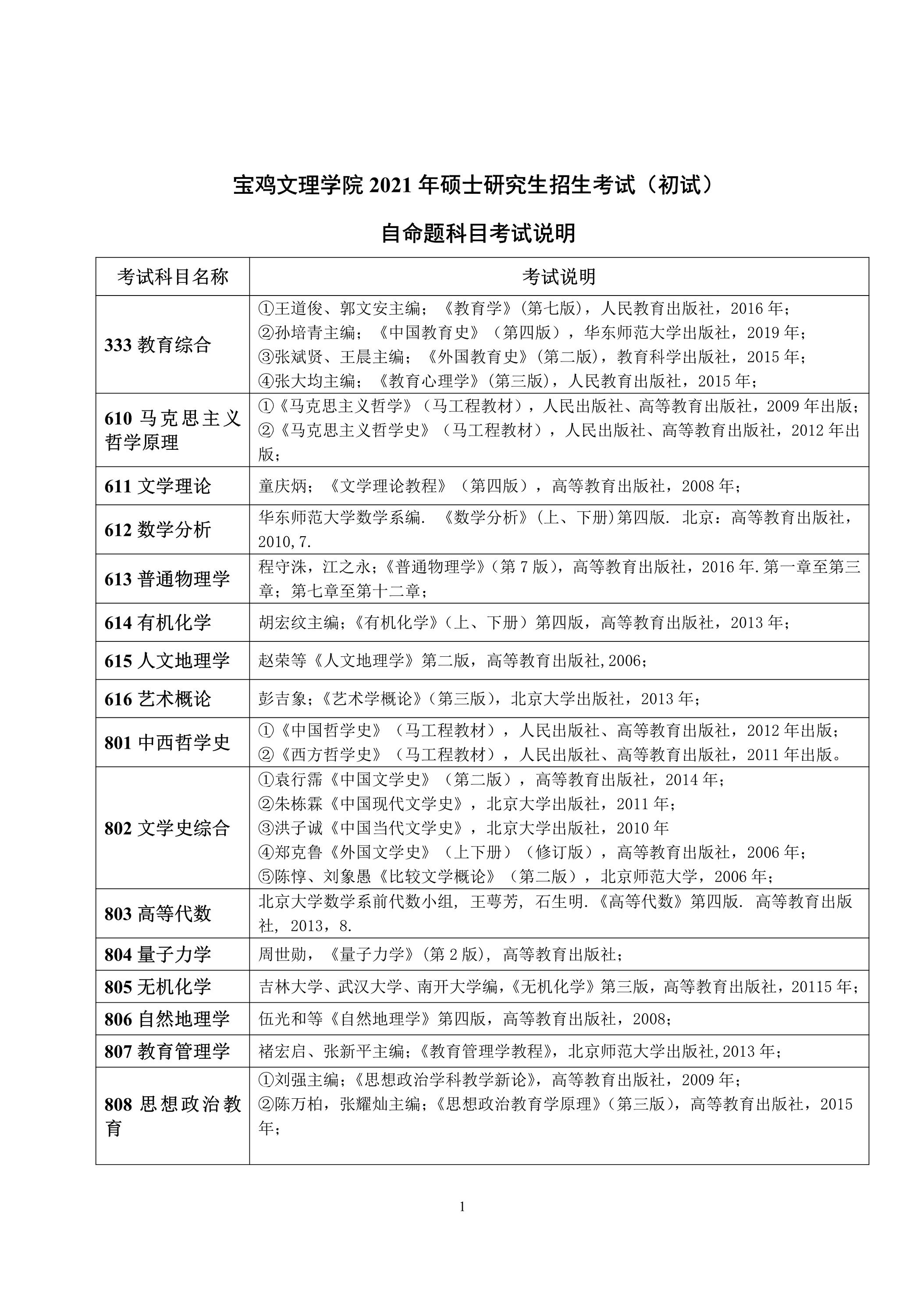
點擊查看:寶雞文理學院2021年碩士研究生招生考試自命題科目說明.pdf
原文標題:寶雞文理學院2021年全日制碩士研究生招生簡章
原文鏈接:http://yjszs.bjwlxy.cn/xinwen/tongzhi/20200726/272.html
以上就是“2021考研參考書目:寶雞文理學院2021年碩士研究生招生考試初試自命題科目參考書目”的全部內容!更多2021考研院校參考書目等干貨,盡在研線網!