
2021考研復試大綱:華南師范大學2021年碩士復試科目大綱
來源:華南師范大學研究生招生信息網
人瀏覽
2021-01-05 11:27:49
分享到:
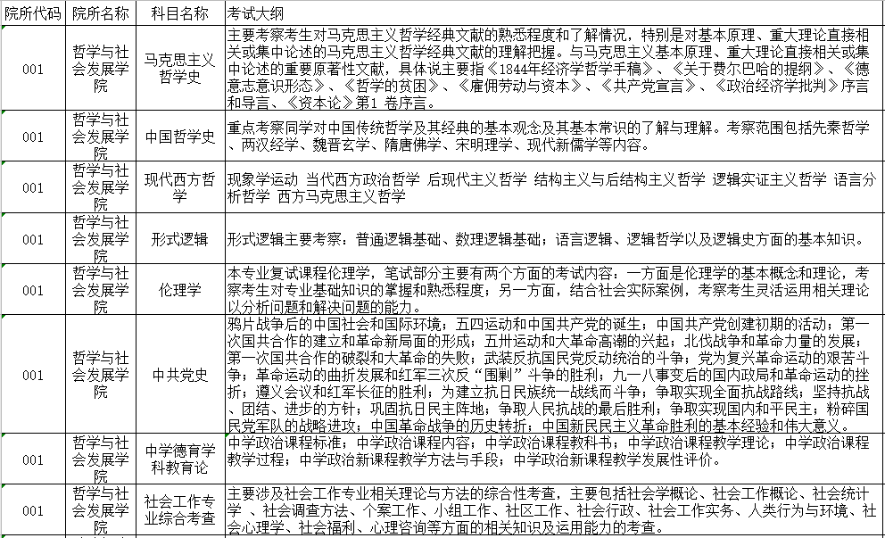
初試已經結束,下一步即將迎來復試,復試大綱也是同學們復習時的依據,為了方便考研的小伙伴們,小編為大家整理了“2021考研復試大綱:華南師范大學2021年碩士復試科目大綱”的相關內容,希望對大家有所幫助!

X
掃碼添加獲取各院校復試名單及錄取名單
【版權與免責聲明】本站所提供的內容除非來源注明研線網,否則內容均為網絡轉載及整理,并不代表本站贊同其觀點和對其真實性負責。文章由本站編輯整理發出,僅供個人交流學習使用。如本站稿件涉及版權等問題,請聯系本站管理員予以更改或刪除。
責任編輯:金鴿