你在找調劑信息?告別東看西看,留在研線網。
調劑信息看到眼酸手軟,定期福利不斷,不妨進群一探究竟!

調劑信息看到眼酸手軟,定期福利不斷,不妨進群一探究竟!

21非管理類調劑 21管理類調劑


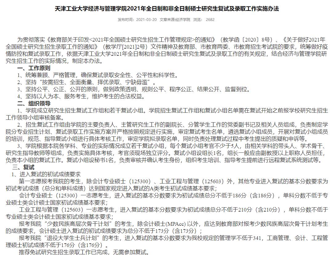
| 歷年復試分數線 | 歷年考研國家線 |
| 天津工業大學2020復試分數線 | 2021考研國家線 |
| 2020考研國家線 | |
| 天津工業大學2019復試分數線 | 2019考研國家線 |
| 2018考研國家線 |
小編推薦分數線公布之后要用到的兩個神器:
一、考研復試大師推薦理由
①這是一款考研人都在用的小程序,內含復試真題,你要選擇年份就能看到相關真題,而且免費試用。
②英語口語練習,包含英語自我介紹和抽題速達。
③大數據智能評估上岸率,關于你能上岸的幾率是多少!提前測評做好心理準備。
④復試論壇可以討論復試相關問題以及記錄點滴事情。
全局圖安排,微信搜索“考研復試大師”小程序,解鎖新功能吧!

二、考研調劑大師推薦理由
①100萬+條調劑信息供考生們查看。
②詳細的調劑流程步驟和常見調劑問題。
③想要第一時間獲得意向調劑院校的最新通知,那你需要一個調劑意向填寫。
④咨詢答疑、調劑通關計劃都是準備調劑考生們的福音。
①100萬+條調劑信息供考生們查看。
②詳細的調劑流程步驟和常見調劑問題。
③想要第一時間獲得意向調劑院校的最新通知,那你需要一個調劑意向填寫。
④咨詢答疑、調劑通關計劃都是準備調劑考生們的福音。
全局圖安排,微信搜索“考研調劑大師”小程序,解鎖新功能吧!

新聞快車道:34所自主劃線院校復試分數線公布時間_復試時間_歷年復試分數線_調劑信息!
原文鏈接:http://yjsb.tjpu.edu.cn/2021/0322/c2714a65448/page.htm
以上就是小編整理的“2021考研分數線:天津工業大學復試分數線_復試時間_國家線公布!"的全部內容。想了解更多考研相關信息,請持續關注本網站。